• 製品&サービス
  • CSR
  • ニュース
  • IR情報
  • 採用情報
  • 光隆集団について
  • 会社組織
  • コーポレントガバナンス
  • IR情報
  • ホーム
IR情報
  • 会社概要
  • 財務情報
  • 株主コラム
  • コーポレントガバナンス
  • 会社組織
  • 取締役会運営
  • 内部監査組織と運営
  • コーポレートガバナンス法
  • 投資家情報
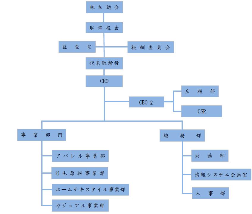
会社組織

About KWONG LUNG 光隆実業は1966年に創業し、1999年店頭公開しました。現在、世界最大規模のダウン洗浄工場の1つです。そしてダウン産業でも、川上のダウン原料の洗浄と生産から、川下の縫製やその他ホームテキスタイルの製造までを統合した会社でもあります。
製品&サービス ダウン 既製服 ホームテキスタイル
ニュース イベント情報 ニュースリリース 商品情報
IR情報 採用情報 写真
光隆集団について 光隆集団について 拠点一覧 お問い合わせ
© 2012 KWONG LUNG All rights reserved. Design by CREATOP 網頁設計